jacelparque
todos unidos por el parque
Inicio
SIMBOLOS
JUNTA DIRECTIVA
COMITES
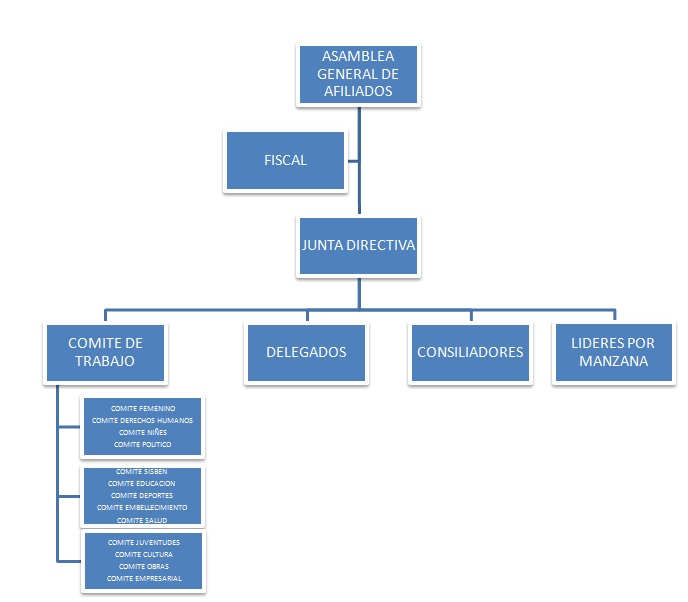
ORGANIGRAMA
NUESTRO EQUIPO
PRODUCTOS DE NUESTRA GESTION
PARA TENER EN CUENTA
PROPUESTAS DE J.A.C.
Calendario de eventos
Fotogalería
CONTACTANOS
Buscar
Inicio
Mapa del sitio
RSS
Imprimir
Inicio
>
ORGANIGRAMA
Contacto
jacelparque
jacelparque@hotmail.com
¿Te gusta esta página web?
¡Crea tu propia web gratis en 5 minutos!
¡Pruébalo!